Welcome to Chinese Journal of Clinical Pharmacology and Therapeutics,Today is Chinese

Chinese Journal of Clinical Pharmacology and Therapeutics ›› 2026, Vol. 31 ›› Issue (3): 289-299.doi: 10.12092/j.issn.1009-2501.2026.03.001

Previous Articles     Next Articles

Single-cell sequencing reveals the underlying mechanism of antibody-mediated rejection in renal transplant recipients

Kaile ZHENG1,2,3(), Jiazhao FU4, Jia YOU1,2,3, Dan WU5, Xuebin WANG2,3,*(), Zhuo WANG3   

  1. 1. School of Pharmacy, Bengbu Medical College, Bengbu 233030, Anhui, China
    2. Department of Pharmacy, Shanghai Children's Hospital, Shanghai 200062, China
    3. Department of Pharmacy, the First Affiliated Hospital of Naval Medical University, Shanghai 200433, China
    4. Department of Organ Transplantation, the First Affiliated Hospital of Naval Medical University, Shanghai 200433, China
    5. Bioinformatics Center of Shanghai Children's Hospital, Shanghai 200062, China
  • Received:2025-01-07 Revised:2025-10-14 Online:2026-03-26 Published:2026-04-03
  • Contact: Xuebin WANG E-mail:1604751742@qq.com;binxuewang@sjtu.edu.cn

Abstract:

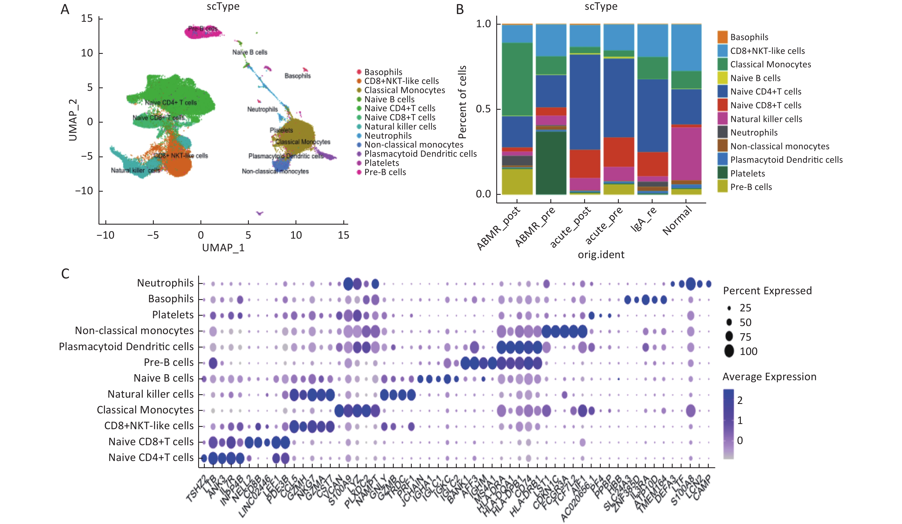
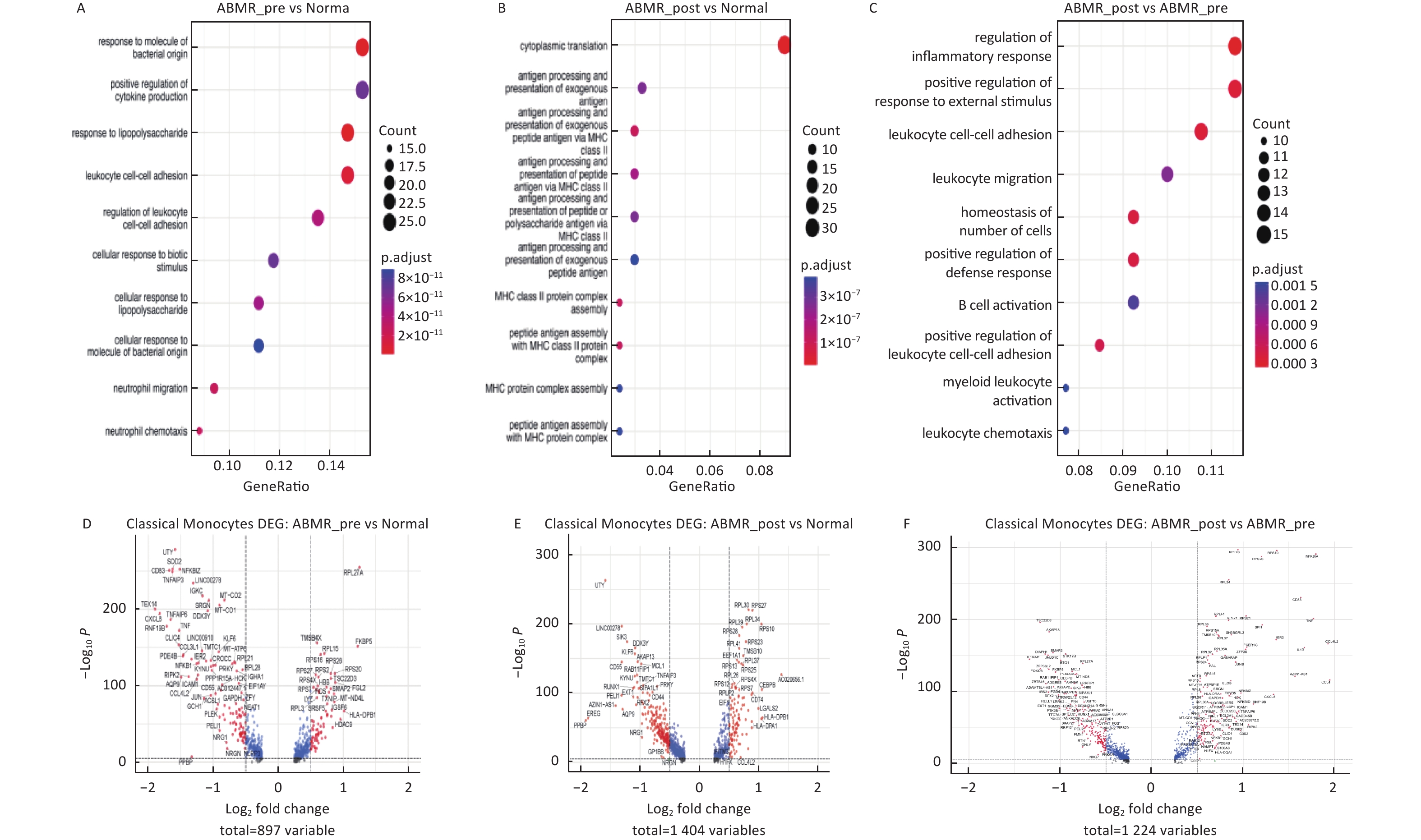
AIM: Based on single-cell sequencing analysis, the underlying mechanism of antibody-mediated rejection (ABMR) in kidney transplant recipients. METHODS: Recipients with 6 months or more after kidney transplantation were selected as research subjects, and high-resolution scRNA-seq analysis of immune cell subsets in peripheral blood mononuclear cells (PBMC) was performed using single-cell RNA sequencing (scRNA-seq) technology. Flow cytometry was used to examine the effect of differential genes on renal transplant ABMR in different immune cell populations. RESULTS: This study analyzed differential gene expression between ABMR patients and healthy controls using single-cell sequencing technology, identifying CD69, CD83, CD52, CD74, and CX3CR1 as key differentially expressed genes. In classical monocytes, ABMR patients exhibited increased CD83 and CD52 gene expression levels compared to the control group, which showed a downward trend after treatment. Regarding initial CD4+T cells, ABMR patients demonstrated significantly reduced CD69 gene expression. In NK cells, ABMR patients displayed decreased CX3CR1 gene expression initially, with further reduction in its geometric mean value post-treatment. Conversely, the geometric mean value of CD74 showed an increasing trend. CONCLUSION: In classical mononuclear cells, upregulated expression of CD83 and CD52 genes correlates with enhanced antigen-presenting cell functionality, thereby promoting the development of antigen-bonded microenvironment remodeling (ABMR). In initial CD4+T cells, elevated CD69 gene expression is associated with T cell activation and proliferation, further contributing to ABMR progression. Conversely, downregulated CX3CR1 gene expression in NK cells relates to impaired immune surveillance mechanisms, which partially inhibits ABMR formation.

Key words: tacrolimus, kidney transplantation, rejection, differential gene, PBMC

CLC Number: